servistopauto.ru
servistopauto.ru
Найти
Servistopauto リップル
»
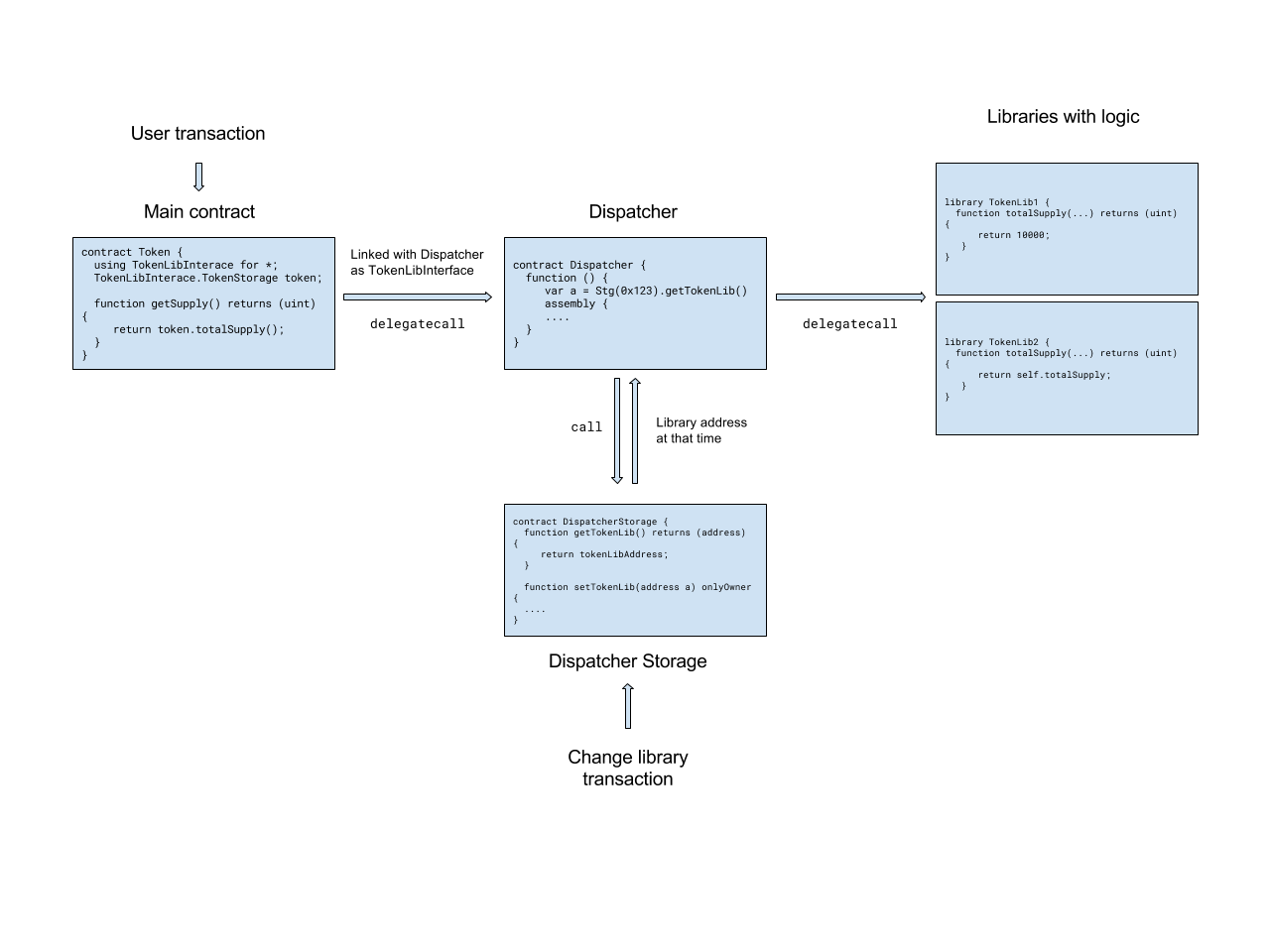
solidity 合约
» Solidity 合约 升级 (96) 사진
Solidity 合约 升级 (96) 사진
0
1
2
3
4
5
19 февраль
0
0
solidity 合约
Похожие статьи
Solidity 教程 github (99) 사진
Solidity 合约 (98) 사진
Solidity 教程 (99) 사진
Solidity 学习 教程 (99) 사진
Solidity 入门 教程 (98) 사진